Haotian C. Official Channel
blog.vayki.com
Jetbrains 全家桶免费一年

活动网址: https://www.jetbrains.com/store/redeem/

兑换码:DataGrip2025

📮分享投稿 ☘️频道 🍵茶馆
东航原党组书记、董事长刘绍勇涉嫌严重违纪违法,现正接受中纪委审查调查。
刘绍勇1958年生, 2008年任东方航空集团总经理,2016年至2022年7月任东方航空董事长。
中国民航局未如期在MU5735航班“3·21”空难三周年之际通报调查进展情况。网传其函复信息公开申请人,指有关信息属《政府信息公开条例》第14条“危及国家安全、社会稳定”范围,不予公开。
中央纪委国家监委明报
俄罗斯切断 Cloudflare 服务器连接

自 6 月 9 日起,俄罗斯本地网络运营商通过技术手段阻止用户访问 Cloudflare 托管的网站,仅允许下载前 16KB 数据后全部阻断。此前俄方曾在 3 月进行切断测试以评估影响。

除 Cloudflare 外,德国 Hetzner、法国 OVH 以及美国 DigitalOcean 等服务器提供商的基础设施同样被阻断。Cloudflare 表示该行动超出其控制范围,目前无法为俄罗斯用户恢复服务访问,且未收到俄方正式通知。

蓝点网

📮分享投稿 ☘️频道 🍵茶馆
#FPS #跨境支付通 实测汇总

▎CNID 南下汇入香港:

1、中国银行:支持人民币及港币
2、中国工商银行:支持港币
3、中国建设银行:仅限广东及海南客户
4、中国农业银行:仅限深分
5、交通银行:支持人民币
6、招商银行:支持人民币及港币

▎HKID 北上汇入内地:

1、中银香港:支持人民币及港币
2、工银亚洲:支持人民币及港币
3、建行亚洲:支持人民币及港币
4、汇丰香港:支持人民币及港币
5、恒生银行:支持人民币及港币
6、东亚银行:支持人民币及港币

香港银行转入到内地手机号码会报错(可能是部分内地手机号码开户注册了香港 FPS),但是用内地银行卡号转入是没有问题的 [DP]

✔️@DocOfCard / DocOfCard.com
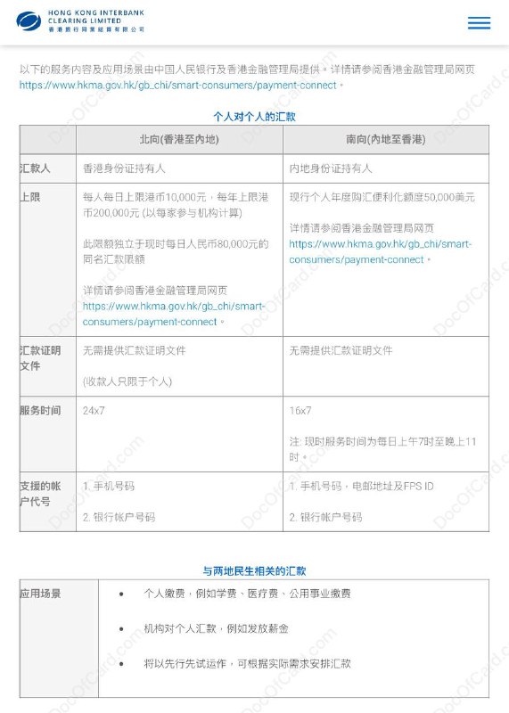
内地香港跨境支付通22日正式上线

#FPS #跨境支付通

6月20日上午,中国人民银行香港金融管理局联合举办内地与香港快速支付系统互联互通(跨境支付通)启动仪式,系统将于6月22日正式上线运行

跨境支付通即香港转数快(FPS)内地网上支付跨行清算系统(IBPS)互联互通系统,便利香港和内地居民全天候即时小额汇款

▎参与银行:

• 香港:中银香港、滙丰、恒生、东亚、建银亚洲及工银亚洲
• 内地:农行、中行、交行、建行、招行及工行,结算银行为中银香港

▎汇款额度:

• 港人北向每日上限1万港元,年限20萬港元。限额独立于现时每日8万元人民币同名汇款限额,每日24小时服务
• 内地居民南向汇款上限为现行个人年度购汇便利化额度5万美元,服务时间每日上午7时至晚上11时

▎主要玩法: [DP]

1,CNID

• 内地向香港可汇入人民币或港币,每年额度为等值5万美元,跟外汇管制额度一致,支援的帐号包括手机号码、电邮地址及FPS ID,以及银行帐户号码

2,HKID

• 香港向内地可汇入人民币或等值港币1万元,每年额度20万港币,会将以每家参与机构计算,如采用非转数快方式,现时每日人民币8万元的同名汇款限额,收款人只限个人,支援的帐号包括手机号码及银行帐户号码

3,CNID + HKID

• 赢麻了

✔️@DocOfCard / DocOfCard.com
民航充电宝新规生效 其他电池或外国充电宝按原规定执行

根据中国民航局通知,自6月28日起,一项关于旅客携带充电宝的新规正式实施。新规明确禁止旅客在境内航班上携带没有3C标识、3C标识不清晰,或属于被召回型号及批次的充电宝。深圳机场已开始执行此项政策,并为旅客提供了相应处置方案:对于不合规的充电宝,旅客除自弃外,也可在航站楼指定柜台免费暂存7天。

以下情况则按原规定执行:
(1)民航局本次通知仅针对旅客携带的充电宝产品,对于旅客携带的其他电池或含电池产品,深圳机场按原检查标准和要求执行。
(2)民航局本次通知执行范围是境内航班,国际及地区航班仍按原标准执行。
(3)国外生产的充电宝不用依照“3C和召回”的要求查验,按原要求标准执行。

深圳发布

📮分享投稿 ☘️频道 🍵茶馆
经论证,您申请公开的“3.21”东航MU5735航空器飞飞行事故调查进展情况通报,公开后可能危及国家安全、社会稳定,根据《政府信息公开条例》第十四条、第三十六条第(三)项的规定,本机关决定不予公开。

如您认为本告知侵犯了合法权益,可根据《中华人民共和国行政复议法》第二十条、第二十二条、第二十三条,在收到本告知书之日起60日内向民航局申请行政复议(互联网渠道可在本机关官网“通知公告”栏目查询),对行政复议决定不服的,可以再依法向人民法院提起行政诉讼。感谢您对民航事业的理解和支持。若有相关问题,可拨打电话:
010-64091507。

中国民用航空局综合司
2025年5月19日
Google发布 Gemini CLI

要免费使用 Gemini CLI,只需使用个人 Google 帐户登录即可获得免费的 Gemini Code Assist 许可证。该免费许可证允许您访问 Gemini 2.5 Pro 及其庞大的 100 万个令牌上下文窗口。为了确保您在此预览版期间几乎不会遇到任何限制,我们提供了业界最高的限额:每分钟 60 个模型请求,每天 1,000 个请求,均免费

开源地址
内地与香港于今日推出“跨境支付通” 设定个人汇款限额

中国人民银行与香港金融管理局共同推动的“跨境支付通”服务,于今日由向公众推出。该服务连接内地网上支付跨行清算系统 (IBPS) 与香港快速支付系统 (FPS),为两地居民提供实时的个人及民生相关跨境支付。

根据规则,香港居民北向至内地的个人汇款,每人每日上限为港币 10,000 元,每年上限为港币 200,000 元,该额度独立于现行每日人民币 8 万元的同名汇款限额。用户可使用手机号码等识别代号发起汇款。首批参与机构包括汇丰、中银香港及内地工商银行、建设银行等。

HKICL

📮分享投稿 ☘️频道 🍵茶馆
《捞女游戏》因性别争议被多平台封禁,现更名为《情感反诈模拟器》

6 月 19 日,由导演胡耀辉执导的互动影游《捞女游戏》上线 Steam 平台,因涉嫌煽动性别对立而引发舆论争议。游戏上线首日,导演的 B 站账号被封禁,有媒体批评该游戏利用性别对立获取流量,污名化女性。

6 月 20 日下午,官方发布公告将游戏名修改为《情感反诈模拟器》,称社交账号因为技术原因暂时下架。

Steam | 小黑盒

📮分享投稿 ☘️频道 🍵茶馆
eSIM 实体卡产品功能对比

#eSIMme #5ber #eSTKme

这篇文章用于统计各类 eSIM 转实体卡产品的支持能力,比如支持哪些运营商的 eSIM、是否支持 iOS/WIN 切换 eSIM、其他功能等

欢迎实测DP,在评论中回复截图并说明即可,有效DP将用于统计下一次抽奖活动

▎支持哪些运营商的 eSIM

eSIM.me:

• 支持: ClubSIM , lifecell , Yoodo , Tello , T-Mobile , 3HK , eSIM+ , Vodafone UK , RedPocket , Movistar SV , CTM , Google Fi , CMHK , Ubigi , sim2fly
• 不支持:

5ber:

• 支持: ClubSIM , lifecell , Yoodo , Tello , CTM , 3HK , eskimo , Google Fi , CMHK , sim2fly
• 不支持: Vodafone IE ,

eSTK.me:

• 支持:
• 不支持:

▎是否支持在 Windows 中管理 eSIM

eSIM.me , eSTK.me

▎是否支持在 iOS 中切换 eSIM

eSTK.me

▎是否支持在 iOS 中远程下载 eSIM

eSTK.me

✔️@DocOfCard / 手机卡合集
教育部公布了2024教育发展公报,对比2023年可以看到人口问题在学前教育已经产生了雪崩般影响。

中国24年减少的幼儿园数量超过2万家,比全部高中数量还多,在毛入园率提高1%的同时,在园人数下降超500万人,比全部研究生在校人数还要多。

义务教育影响尚不大,初高中还在增加,但也坚持不了几年了。

来源:中国政经事实 / 教育部
网传“山东科技大学禁用红米手机考试”,工作人员回应称“属实,原因不太清楚”

近日,有网友发帖晒出《山东科技大学 2025 年本科综合评价招生面试考生须知》,截图显示,此次招生面试山东科技大学规定“不得使用红米系列手机参加考试”。在此次招生面试中,学校通过“小艺帮”“小艺帮助手”两款 App 进行线上面试,考生需提前分别下载并安装两款 App,并且规定考试终端为两部智能手机,考生仅可使用两部手机完成考试。

对此工作人员回复称:“我们上面明确说明了,不得使用红米系列手机参加考试,否则导致如果软件无法下载的话,责任自负。”

IT之家

📮投稿爆料 ☘️频道 🍵茶馆
iOS 26 支持与安卓跨平台 eSIM 双向迁移

苹果公司在 iOS 26中,支持在iPhone和安卓设备之间实现跨平台互相迁移eSIM。这项新功能将使智能手机用户更轻松地在平台之间转移号码,从而无需联系运营商寻求iPhone和安卓之间迁移的帮助。部分 iOS 26用户在其蜂窝网络设置中注意到一个 “转移到安卓” 选项,但目前并非所有电信运营商套餐都提供这个选项。在 iOS 26 中添加 eSIM 时,还有一个 “从安卓转移” 选项。点击这个选项会提供一个二维码,可以用安卓设备扫描来启动迁移过程,这也正是iPhone到安卓设备迁移过程的工作方式。苹果公司似乎是与谷歌公司一起实现了这一新功能。

—— Macrumors
抖音色差水印

2025年6月11日,有苹果手机用户升级到 iOS 26 后使用抖音,结果发现下拉通知栏后会出现明显的黄色的二维阵列(非 QR 码),疑似某种 隐蔽的追踪水印。

该二维码在划过多个视频后,均是同样的状态。可以注意到这是 11 × 8 大小,平铺的阵列。不过尚不明确数据的起始位置,暂且以有些特征的 10000000000 为开头吧:

10000000000
01000101011
00000011111
00100101001
00000110101
10000011000
10011110000
11101111010


这个数据密度较低,看起来不足以储存时间戳,但转化为十六进制后是 3ffa2a81e928834c17ceff7a。所以作为用户 ID 的截断哈希,还是有可能的。

目前该水印仅有一人复现,多数 iOS 26 用户均无法看到,所以这可能是某种灰度功能。另外 Android 与网页端,尚未出现色差水印的消息。

ggame | 相关微型博客〈各式各样的隐藏式水印
来源
再给个机会呗还能怎么样
iOS26毛玻璃特效疑似暴露了抖音的盲水印
Media is too big
VIEW IN TELEGRAM
Back to Top