Haotian C. Official Channel
blog.vayki.com
你好 ,我先向你介绍一下我自己,我现于深圳龙华电子厂做流水线普工,一个月稳定2800,两班倒,月休二天,有高温补贴。且我已经有5000存款,全部用于投资金融理财产品,我每月可从余额宝获得10元左右的理财收益。同时,我也对自己有着清晰的职业规划,我会努力在30岁之前由普工晋升为线长,月收入达到3200。我现在25岁,思想非常成熟,做事踏实稳重,希望能成为你择偶的选择,谢谢!
因“X疾病”疫情扩大世卫组织向刚果派遣快速反应小组

世界卫生组织(WHO)在周日表示,刚果民主共和国报告了更多被称为“疾病 X”的神秘流感样疾病病例,WHO 已派出快速反应小组协助调查。自10月下旬以来,刚果西南部潘齐卫生区已报告了406例这种不明疾病病例,症状包括发烧、头痛、咳嗽、流鼻涕和身体疼痛。

据 WHO 称,目前已记录死亡人数为 31 人,低于上周报告的 79 人,致死率约为 7.6%,作为对比 COVID-19 致死率约为 1%。所有严重病例都涉及严重营养不良的个体,这增加了确定传染源的复杂性。X 疾病的病因尚不清楚,但其症状肯定与呼吸道病毒相符。目前很难评估这种疾病的真实严重程度。

—— 彭博社世卫组织福布斯
群友的60大爱好 from
加州大学伯克利分校的AI系统排名网站爆火

对AI技术进行排名是件棘手的事,为了选出最佳聊天机器人,加州大学伯克利分校的两位研究生开发了AI系统排名网站 Chatbot Arena ,让机器人们一决高下。这些评分会被汇总到一个排行榜上,OpenAI、谷歌(Google)和Meta Platforms等硅谷巨头与来自中国和欧洲的不太知名的初创公司在这个排行榜上争夺霸主地位。

加州大学伯克利分校的研究人员于2023年4月推出了Chatbot Arena,旨在使用类似于专业国际象棋排名系统的评分系统,将他们开发的AI技术与其他开源聊天机器人进行比较。短短一周内,该网站就收到了4,700张投票。该项目很快引起了大型AI公司的注意,这些公司开始要求Chatbot Arena的负责人将他们的技术纳入排名。

Chatbot Arena最初推出时只有九个AI模型,现在已经发展到对170多个模型进行排名,共获得了200万张投票。该网站已扩展到包括创意写作、编码和指令遵循等类别的单独排名。

—— 华尔街日报
中国全面解除对澳大利亚的贸易制裁

澳大利亚3日宣布,中国已同意解除对澳大利亚肉类加工厂的制裁。2020年以后中国对澳大利亚商品实施的贸易制裁将全面解除。中国希望通过改善与澳大利亚的关系,应对与即将上任的美国特朗普政府关系恶化的风险。澳大利亚考虑到国家安全保障风险,包括禁止华为参与5G业务等,曾部分限制中国企业的投资。随着中澳关系正常化,中国政府可能会更加强烈地要求澳大利亚放宽对中国企业的限制。澳大利亚将在2025年担任全面与进步跨太平洋伙伴关系协定 (CPTPP) 的主席国。成员国已决定11月开始与中美洲的哥斯达黎加进行加盟谈判。中国也希望加入谈判,并寻求获得澳大利亚的支持。

—— 日经新闻
OpenAI首席执行官萨姆·奥特曼:推出两项重要更新:

- O1模型:被称为"世界上最智能的模型"。比O1-preview更智能、更快,并具有更多功能,如多模态能力。目前已在ChatGPT中上线,即将开放API接口。

- ChatGPT Pro:每月200美元的高级订阅服务。提供无限使用额度和更智能的O1模型使用。未来还将推出更多优惠。

📮投稿机器人 ☘️频道 🌸聊天
人人影视将二十年字幕数据全面开源

12月5日,人人影视通过微博宣布,将其二十年翻译积累的几万集影视字幕全部开源分享。此次分享包括字幕文件、对应数据库,以及早期开发的字幕软件、源码、未完成的网站设计模板和HTML页面等资源。

梁永平表示,人人影视创立之初即以分享优质字幕为使命,尽管其早期开发程序因技术陈旧未包含在此次开源内容中。现代开发工具和多端统一框架使开发效率大幅提升,或为未来转型提供契机。

此外,人人影视还透露正研究利用数据库打造海外影视评分和查询网站的可行性,并将在未来分享具体计划。

原微博 | 百度网盘下载链接(提取码:rrys

📮投稿机器人 ☘️频道 🌸聊天
攻击字节大模型实习生获顶会最佳论文

因为破坏字节大模型训练,被字节起诉被索赔800万元的北大博士田柯宇,在NeurIPS 2024上,获得Best Paper。

在这篇Best Paper中,田柯宇和其所在团队首次提出了一种新的图像生成框架,这个框架在图像合成的质量、多样性、数据效率和推理速度方面首次超越了强大的扩散模型,并且具有很好的扩展性和零样本任务泛化能力,并且这个项目已经在Github上积累了4.4k多颗星。

申妈的朋友圈

📮投稿机器人 ☘️频道 🌸聊天
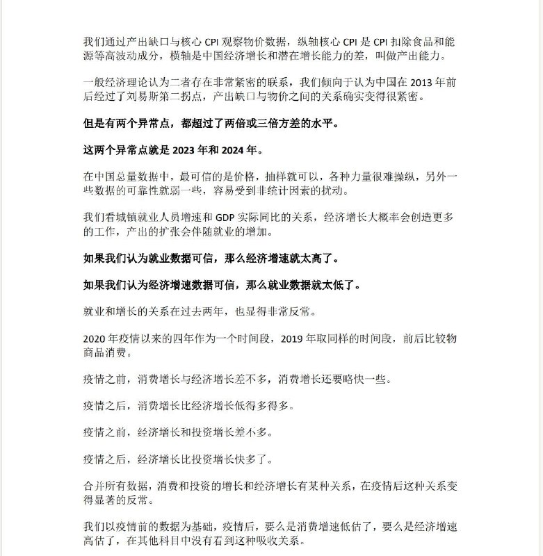
我们观察第三产业增加值占比,疫情后第三产业占比与趋势线出现了很大的裂口,对应的是城镇就业人口的缺失。我们观察全国存量就业质量衡量指标,不仅是就业数据下降,就业质量也出现了恶化。五险一金的缴纳比与历史趋势相比也出现了显著的恶化。

消费和投资的增长和经济增长有某种关系,在疫情后这种关系变得显著的反常。我们以疫情前的数据为基础,疫情后,要么是消费增速低估了,要么是经济增速高估了,在其他科目中没有看到这种吸收关系。

我们比较了中国和发生房地产危机国家的前三年和后三年的经济增速。经济增速发生了大幅下滑,三年平均增速-7%,中位数-3%到-4%,最少也有-2%。中国的经济增速只下滑了 0.2%,几乎没有下滑。在政府财政没有逆向扩张的情况下,经济增速没有显著下滑。把这一对比和物价就业和 GDP 细分对比合并,房地产泡沫以来,GDP 增速每一年高估了 3 个百分点,累计高估了 10 个百分点,这就与城镇就业人口流失的 4700万对应上了。

source
妹子你好,叔今年30,曾经在大润发卖鸡蛋。干过厂里勤杂工,饭店切配洗碗,叔也不图你的容貌,叔的心本来已经冰冷了,但见到你,叔还是不由自主地脸红了。目前,叔在电子厂做流水线普工,一个月稳定2800.二班倒,月休2天,有高温补贴。而且我已经有5000元的存款,我每月可从余额宝获得0.7元左右,同时,我也对自己有着清晰的职业规划,我会努力在40岁之前由普工晋升为经理,月收入达到3000。我现在正值风华之年,思想非常成熟,会做饭能带孩子,成为你此生不悔的选择,叔虽然不是你的朱砂痣,但是可以做你的白月光,希望能跟你在一起[cube_上学-乐][cube_上学-乐]
IMG_0001 未经剪辑的生活片段

2009 年至 2012 年期间,iPhone 的照片应用中有一个内置的“发送至 YouTube”按钮。许多上传的视频都保留了默认的 IMG_XXXX 文件名,从而创建了一个时间胶囊,里面记录了随机生活中未经编辑的原始瞬间。这个网站爬取了500万个这种视频,展现那个时代鬼佬们的生活。大多视频杂乱无章了无生趣并且模糊的厉害,但也有相当部分真实可爱,有强烈那个时代的烙印。

IMG_0001

📮投稿分享 ☘️频道 🌸聊天
MASSGRAVE团队破解Windows/Office授权保护

MASSGRAVE团队宣称成功破解几乎所有版本的Windows和Office软件授权保护,从Vista到最新的Windows 11和Server 2025,包括CSVLK和ESU。此方法简单易用,无需安装第三方文件或修改系统文件。该团队表示,该解决方案将在未来几个月内推出。

MASSGRAVE

📮投稿分享 ☘️频道 🌸聊天
Back to Top