Skip to main content

碎碎念

Haotian C. Official Channel
blog.vayki.com
  1. 攻击字节大模型实习生获顶会最佳论文

    因为破坏字节大模型训练,被字节起诉被索赔800万元的北大博士田柯宇,在NeurIPS 2024上,获得Best Paper。

    在这篇Best Paper中,田柯宇和其所在团队首次提出了一种新的图像生成框架,这个框架在图像合成的质量、多样性、数据效率和推理速度方面首次超越了强大的扩散模型,并且具有很好的扩展性和零样本任务泛化能力,并且这个项目已经在Github上积累了4.4k多颗星。

    申妈的朋友圈

    📮投稿机器人 ☘️频道 🌸聊天
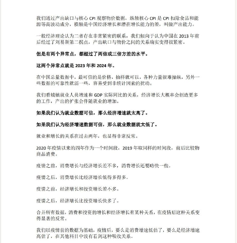
  2. 我们观察第三产业增加值占比,疫情后第三产业占比与趋势线出现了很大的裂口,对应的是城镇就业人口的缺失。我们观察全国存量就业质量衡量指标,不仅是就业数据下降,就业质量也出现了恶化。五险一金的缴纳比与历史趋势相比也出现了显著的恶化。

    消费和投资的增长和经济增长有某种关系,在疫情后这种关系变得显著的反常。我们以疫情前的数据为基础,疫情后,要么是消费增速低估了,要么是经济增速高估了,在其他科目中没有看到这种吸收关系。

    我们比较了中国和发生房地产危机国家的前三年和后三年的经济增速。经济增速发生了大幅下滑,三年平均增速-7%,中位数-3%到-4%,最少也有-2%。中国的经济增速只下滑了 0.2%,几乎没有下滑。在政府财政没有逆向扩张的情况下,经济增速没有显著下滑。把这一对比和物价就业和 GDP 细分对比合并,房地产泡沫以来,GDP 增速每一年高估了 3 个百分点,累计高估了 10 个百分点,这就与城镇就业人口流失的 4700万对应上了。

    source
  3. 妹子你好,叔今年30,曾经在大润发卖鸡蛋。干过厂里勤杂工,饭店切配洗碗,叔也不图你的容貌,叔的心本来已经冰冷了,但见到你,叔还是不由自主地脸红了。目前,叔在电子厂做流水线普工,一个月稳定2800.二班倒,月休2天,有高温补贴。而且我已经有5000元的存款,我每月可从余额宝获得0.7元左右,同时,我也对自己有着清晰的职业规划,我会努力在40岁之前由普工晋升为经理,月收入达到3000。我现在正值风华之年,思想非常成熟,会做饭能带孩子,成为你此生不悔的选择,叔虽然不是你的朱砂痣,但是可以做你的白月光,希望能跟你在一起[cube_上学-乐][cube_上学-乐]
  4. IMG_0001 未经剪辑的生活片段

    2009 年至 2012 年期间,iPhone 的照片应用中有一个内置的“发送至 YouTube”按钮。许多上传的视频都保留了默认的 IMG_XXXX 文件名,从而创建了一个时间胶囊,里面记录了随机生活中未经编辑的原始瞬间。这个网站爬取了500万个这种视频,展现那个时代鬼佬们的生活。大多视频杂乱无章了无生趣并且模糊的厉害,但也有相当部分真实可爱,有强烈那个时代的烙印。

    IMG_0001

    📮投稿分享 ☘️频道 🌸聊天
  5. MASSGRAVE团队破解Windows/Office授权保护

    MASSGRAVE团队宣称成功破解几乎所有版本的Windows和Office软件授权保护,从Vista到最新的Windows 11和Server 2025,包括CSVLK和ESU。此方法简单易用,无需安装第三方文件或修改系统文件。该团队表示,该解决方案将在未来几个月内推出。

    MASSGRAVE

    📮投稿分享 ☘️频道 🌸聊天
  6. PayPal汇率记得要改,不改血亏!

    1.点击右上角的“齿轮图标”
    2.选择“付款”
    3.选择“自动付款”
    4.在左侧选择绑定的商家名称(需要一个一个设置,没法批量)
    5.点击“更改付款方式”
    6.点击“兑换选项”
    7.选择发卡机构的兑换汇率,默认是上面的paypal汇率
    8.点击“同意”保存即可
    PS:除了在Paypal官网直接更改,也可以在每次在支付结算页面更改,需要自己留心下,结算页面没有提示,默认也是按照PayPal汇率。


    临岚

    Paypal的官方汇率很差,并且会收取 4.5% 的转换费。
    建议大家每个服务都重新设置一次,此前你们的全局设置已经失效了。

    📮投稿分享 ☘️频道 🌸聊天